Architecture
MoonPay Swap is a self-contained web-based widget featuring an optional API and webhooks to enrich the user experience. Utilize our web and mobile SDKs to effortlessly embed the widget into your website or application.
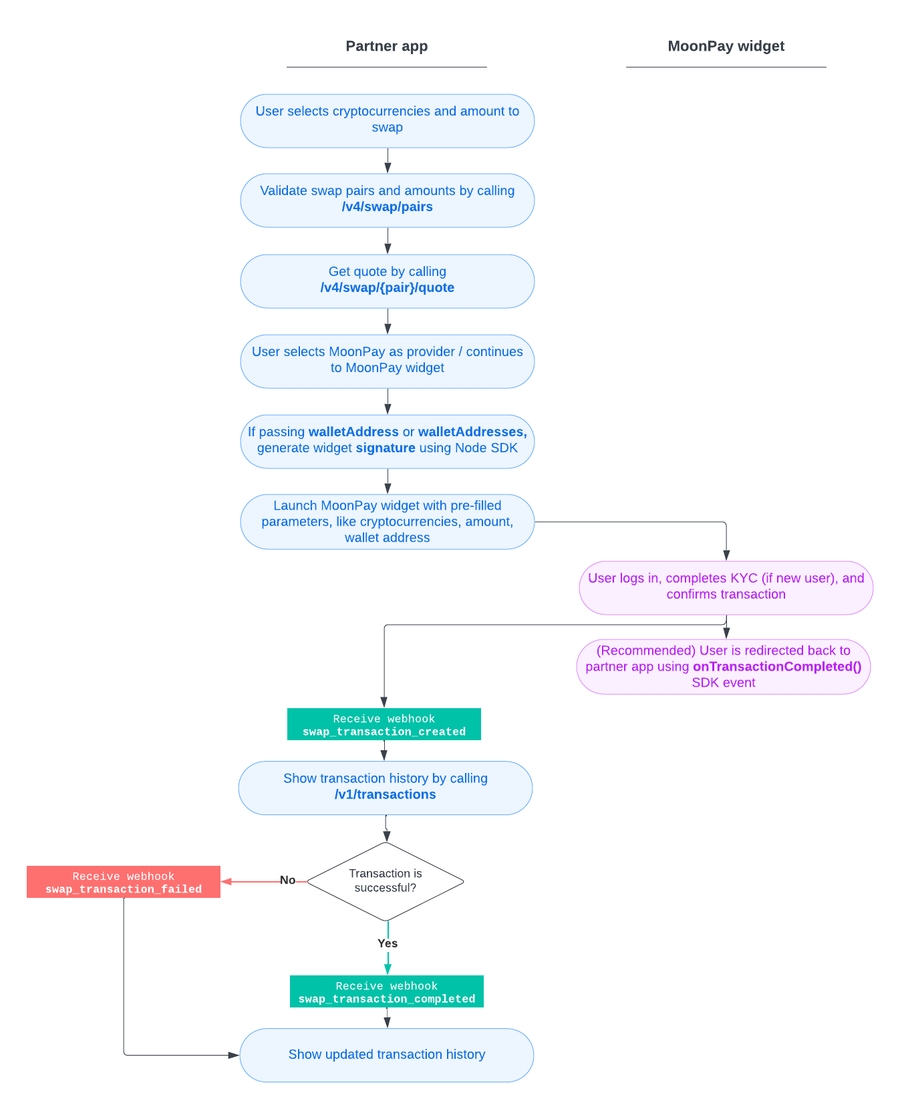
This diagram shows a basic swap flow and the components of the integration. We recommend using our API and webhooks to provide helpful context in your app, including available swap pairs, quotes, and transaction history.

Updated 4 months ago
Table of Contents
Components for swap integrations
High-level diagram